Roof unit with solar collector bypass
Operation Sequence
System turned off:
The fan is stopped, the damper VM1 is closed, VM2 is open.
System in function:
The fan is working, the damper VM2 is fully open and VM1 is closed. When mixing temperature is beyond ___°C/°F the dampers VM1 and VM2 modulate to maintain MT set point (___°C°/F).
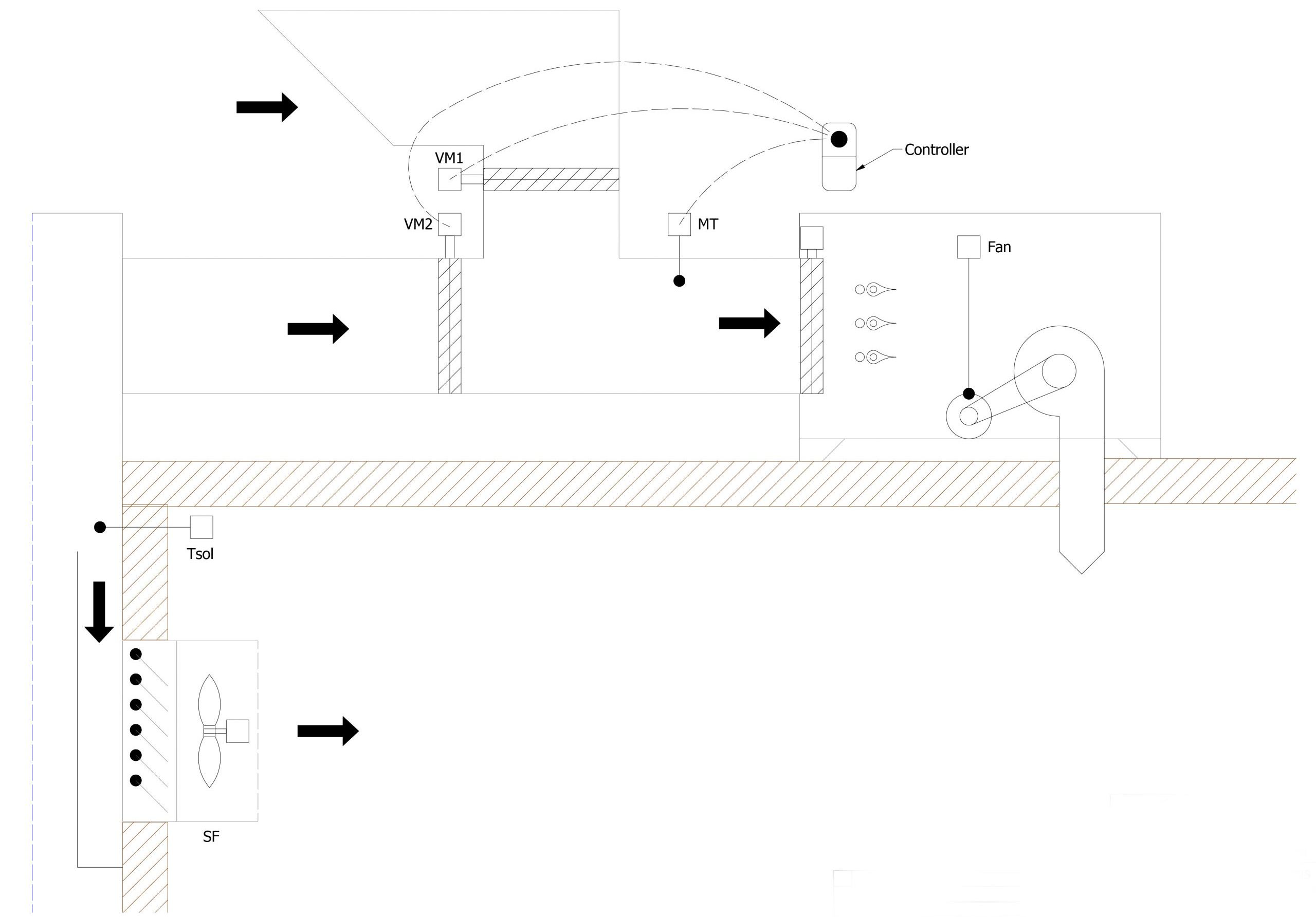
Combination of a roof unit and a solar heating fan
Operation Sequence
System turned off (Make-up Air):
The fan is stopped, the damper VM1 is closed, VM2 is open.
On a heating demand of the thermostat and if the temperature Tsol is >___°C/°F the supply fan (SF) starts. When heating demand is met or when Tsol temperature is <___°C/°F the supply fan (SF) is stopped.
System in function (Make-up Air):
The supply fan (SF) is stopped. It cannot work when the make-up unit is in function. The fan is working, the damper VM2 is fully open and VM1 is closed. When mixing temperature is beyond ___°C/°F the dampers VM1 and VM2 modulate to maintain MT set
point (___°C/°F).
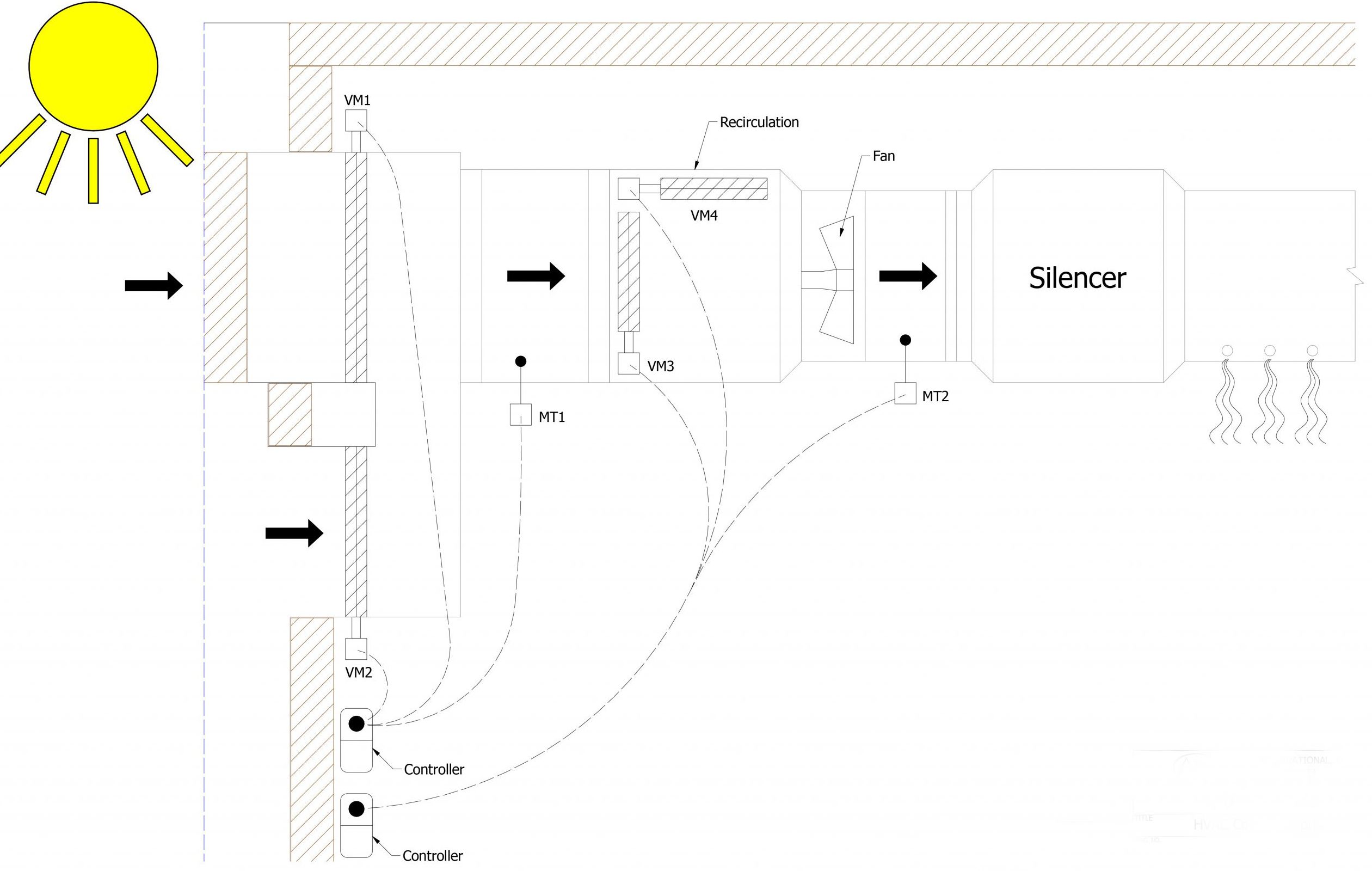
Recirculation fan with bypass of solar collector
Operation Sequence
System turned off:
The fan is stopped, the damper VM1 and VM3 are closed and VM4 is open.
System in function:
The fan is working, the damper VM2 is fully open and VM1 is closed. When mixing temperature MT1 is beyond ___°C/°F the dampers VM1 and VM2 modulate to maintain MT1 set point (___°C/°F). The dampers VM3 and VM4 modulate to maintain
MT2 set point (___°C/°F).
Recirculation fan with no bypass of the solar collector
Operation Sequence
System turned off:
The fan is stopped, the damper VM1 is closed and VM2 is open.
System in function:
The fan is working, the damper VM1 is fully open and VM2 is closed. When mixing temperature MT1 is beyond ___°C/°F the dampers VM1 and VM2 modulate to maintain MT1 set point (___°C/°F).
Roof unit with solar collector bypass
Operation Sequence
System turned off:
The fan is stopped, the damper VM1 is closed, VM2 is open.
System in function:
The fan is working, the damper VM2 is fully open and VM1 is closed. When mixing temperature is beyond ___°C/°F the dampers VM1 and VM2 modulate to maintain MT set point (___°C°/F).
Solar collector with heat pump
Operation Sequence
On a heating demand of the thermostat and if the temperature Tsol is >___°C/°F the supply fan (SF) starts. When heating demand is met or when Tsol temperature is <___°C/°F the supply fan (SF) is stopped.







